25pcs/Lot
Principle Introduction:
TTS-311 thermopile sensor is based on MEMS technology, consists of hundreds of thermocouples connected in series. Using Seebeck principle, when there is a temperature difference between the target and the environment, the sensor gives the corresponding voltage output, therefore detecting the existence of the target or the temperature of the target.
Applications :
Non-contact temperature measuring
Infrared thermometer, such as ear temperature and forehead temperature measurement
Continuous temperature control of production process
Household appliances (Microwave oven, hair dryers, air conditioners etc), intelligent temperature induction and control system

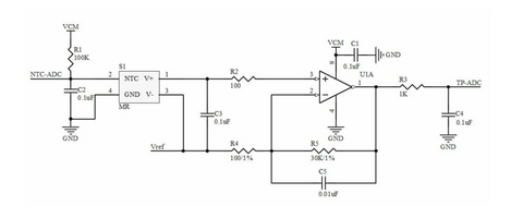
Reference Application Circuit

Please kindly contact us if client required full datasheet before placing order.